“就因为PPT里用了3个字体,公司一夜损失26.8万!”
2023年8月,深圳某教育机构的行政小林怎么也没想到—
她为员工培训会制作的15页PPT,会因使用了“微软雅黑”“汉仪酷酷体”等字体,被字体公司起诉索赔。
更戏剧的是:
这些字体是前设计师留在电脑里的“默认字体”,而最终的和解金额,相当于小林整整两年的工资。
这并非个例:2023年侵权案同比激增217%,90%的涉事企业以为“系统自带=免费商用”

Part 1 触目惊心的新数据(2024-2025趋势)
2024版权新态势(数据来源:iSlide企业客户调研)
- 受监管强化影响,iSlide合作的500+企业在2023年素材侵权咨询量同比激增 207%
- 国家版权局「清朗行动」:商用场景图片/字体/PPT模板侵权判赔基准价 上浮40%
- 深圳某科技公司案例(2024年03月):员工下载「免费」PPT图表致公司被索赔 16.8万元
成本计算器
Part 2 深水炸弹:PPT素材侵权的3大隐形雷区
Q1:员工个人行为导致公司被起诉,企业真的需要担责吗?
"2024年浙江某企业案例非常典型:一位设计师将个人购买的「可商用」字体用于内部PPT,但因该字体 企业授权费是个人版的12倍 ,最终公司被判赔偿23.7万元。
根据《著作权法》第五十四条,只要侵权行为发生在 职务行为 中,企业必须承担主体责任。更危险的是,我们发现 85% 的侵权证据都来自企业邮箱、内部云盘等载体。"
iSlide解决方案
▶ 企业会员统一管理所有账号授权
▶ 自动阻断未合规素材上传至企业空间
Q2:使用「去水印」或「二改」素材能规避风险吗?
"这是最致命的误区!2025年上海某4A公司案件显示:设计师将某图库素材 调整色调+裁剪30% 后使用,仍被AI图像识别系统追溯索赔41万元。
现行司法解释明确规定: 实质性相似即构成侵权 。更需警惕的是,部分海外图库采用「钓鱼维权」策略,故意放出低精度素材诱导企业使用。"
律师建议
"与其费心规避,不如选择像iSlide这类 提供完整授权链 的平台,所有素材下载自动附带电子授权书,这是最直接的避险证据。"
🔴 雷区1:你以为的「免费」= 全网监测靶心
- 2025技术趋势:AI图像指纹追溯系统已覆盖 98% 的商用场景
- 真实案例:杭州某MCN机构使用「去水印」PPT模板,被系统抓取设计元素索赔 9.7万元
🔴 雷区2:个人授权≠企业商用
- 致命误区:设计师自购素材上传公司服务器
- 北京某广告公司罚单(2024.11):20份PPT中混用个人/企业授权素材,被追缴 42.3万元
🔴 雷区3:离职员工的「遗产」
- 隐藏链条:前员工电脑中未删除的盗版素材,成企业 历史性侵权 证据
- 广州某企业案例(2025.1):3年前PPT被翻出字体侵权,累计判赔达版权费300倍
注意2025维权新趋势的两个重大变化:连带责任扩大化 :客户使用企业提供的侵权素材,可同时起诉双方
Part 3 破局关键:iSlide 企业版的「降本增效」逻辑

成本管控三叉戟
- 全网最低侵权概率:
- 1000万+ 商用授权素材库(含PPT模板/图标/图片)
- PPT一诊断了解问题所在


2. 团队协作成本砍半:
- 云空间中心:不同部门共享 企业素材池,强化了云空间的权限控制
- 版本管理:避免多人团队重复下载同款素材的授权冲突,全面支持云空间的上传和资源管理功能


3. 动态防御体系:
- 每周更新 TOP50热搜素材(含2025爆火的AI生成合规模板)
- 自动同步最新《企业商用授权白名单》

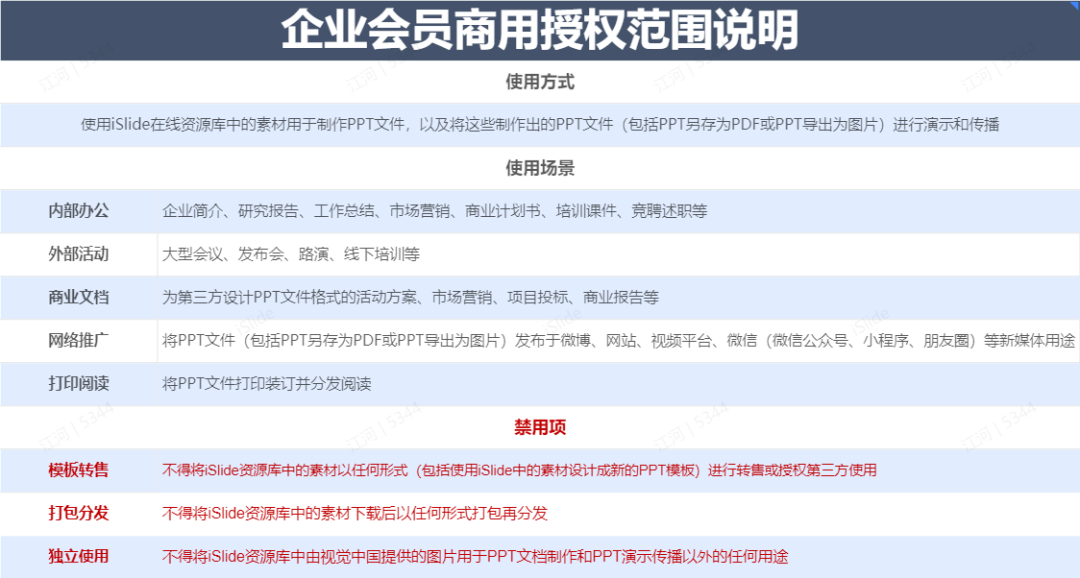
下面是 iSlide 企业版的商用适用范围说明:

我们将用源源不断的设计内容,满足企业在 PPT 设计上的各种需求,协助员工更高效的创建出专业幻灯片文档,提供正版商用保障,从根源规避企业版权风险。
企业授权商用和个人授权商用到底有什么区别?
个人商用:被授权对象为您个人,以您个人为经营主体,受益主体也是您个人的盈利行为。同时也可学习,交流使用。特别需要注意的是,这里的个人只包括持有有效身份证的自然人,不包括以个人名义成立的工作室、个体工商户、合伙企业。
企业商用:被授权对象为企业,此企业用户可通过使用本站素材制作的PPT演示文档进行商业发布和网络传播。需在商用授权证书上填写对应的企业全称,确保企业主体获得版权保护。
重要提示:将授权个人会员使用的素材制作的文档(未授权给企业),用于企业商用,也属于侵权哦!

真实成本对比(5人团队年支出)

Part 4 小团队作战指南
🚀 三步极速转型
- 风险扫描:用iSlide 中的「PPT诊断」工具了解制作好的PPT是否有问题
- 平替方案:在iSlide输入「原素材关键词」获取 免费替代资源
- 协作升级:设置部门专属素材夹,自动同步企业VI规范

某初创团队使用iSlide企业版1年后发现:
- 素材纠纷处理耗时减少 92%
- 客户因「正版承诺」签约率提升 17%
- 团队协作效率提升 34%
现在限时赠送「15天企业会员试用」会员
试用期内所创作的幻灯片文档,均受商用授权保护!
点击免费试用:https://www.islide.cc/enterprise/promotion?trialKey=GjqqpromEq,立即领取!

点击上方图片领取企业会员
若您需要了解其他授权详情,可添加企业顾问咨询:

